广东密耐华精密技术有限公司位于鹤山市鹤城镇鹤山工业城B区2号地块1期 11#号楼1-3 层,从事五金零件和模具生产,建设年产五金零件21000件和模具 300件项目。
项目位于鹤山市鹤城镇鹤山工业城B区2号地块1期11#号楼1-3层,厂房共3层(层高为8米、4.5米和4.5米,其中1楼层高为8米,建设单位将1楼划分为1楼和1楼夹层),项目建筑面积3264.91平方米,组成包括主体工程、辅助工程、公用工程、环保工程、储运 工程、依托工程。
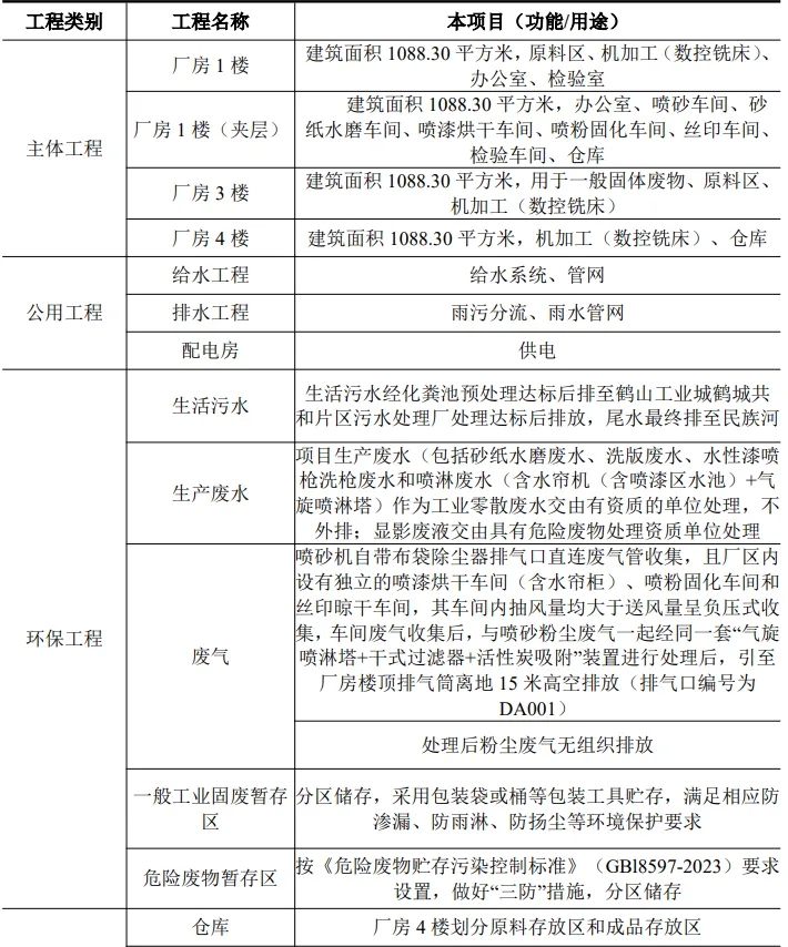
项目工程组成一览表

项目产品及生产规模表

项目原辅材料表

项目生产设备一览表


根据《排放源统计调查产排污核算方法和系数手册》中 “33-37.431-434机械行业系数手册”,14涂装中“涂装件-粉末涂料-喷塑”的颗粒物产污系数300kg/t原料,则该上粉率为70%,30%为未附着的粉末涂料,未附着粉末涂料经车间内负压 式收集效率为80%,综合考虑项目喷粉利用率94%。
项目涂料用量核实



